
本課程包含以下內容:
課程長度約 1.4 小時
8 個課程單元
共有 1 個可下載資源
掌握適口性科學,打造真正好吃的寵物食品
NT$2,100
課程簡介
付費年費會員請先領取課程優惠再購買 取得優惠
這門課將帶你從最基礎的「寵物如何判斷食物好不好吃」,一路深入到 原料、工藝、誘食劑、顆粒設計、行為科學、產品測試方法 等完整體系。
你將了解:
為什麼「適口性 ≠ 品質」
為什麼寵物會挑食
為什麼同樣配方換形狀、換大小會完全不同
為什麼油脂品質決定一款產品會不會「臭掉、不吃」
為什麼誘食劑不是加越多越有效
如何使用 IR/CR/FC、NIB 等科學數據讓配方不再靠猜
如何讓產品「不只健康,更吃得開心」
所有內容均基於 PDF 中的實驗、數據與工藝知識(顆粒大小偏好試驗、行為數據、誘食劑種類與使用方法、原料氧化指標等)。
課程要點
1. 全台少見「以適口性科學為核心」的業界課程
結合動物行為、原料科學、工藝與誘食劑。
2. 直接使用國際適口性研究數據(PDF 多組犬貓實驗)
包含顆粒大小、形狀偏好,IR/CR/FC 大量測試結果。
3. 教你「實際能用」的原料 QC 指標
PV < 5、Hexanal < 3 ppm 等脂肪氧化標準,業界少見公開資料。
4. 全面揭露誘食劑的真相與使用技術
粉劑、液劑差異、噴塗順序(油→液→粉)等工藝細節。
5. 適口性不再靠猜:教你用行為科學判讀好吃與否
Nose in Bowl(NIB)、Interaction、Work Effort 等指標。
6. 打造能打動通路的科學賣點
使用 IR/FC、NIB 等數據建立產品差異化。
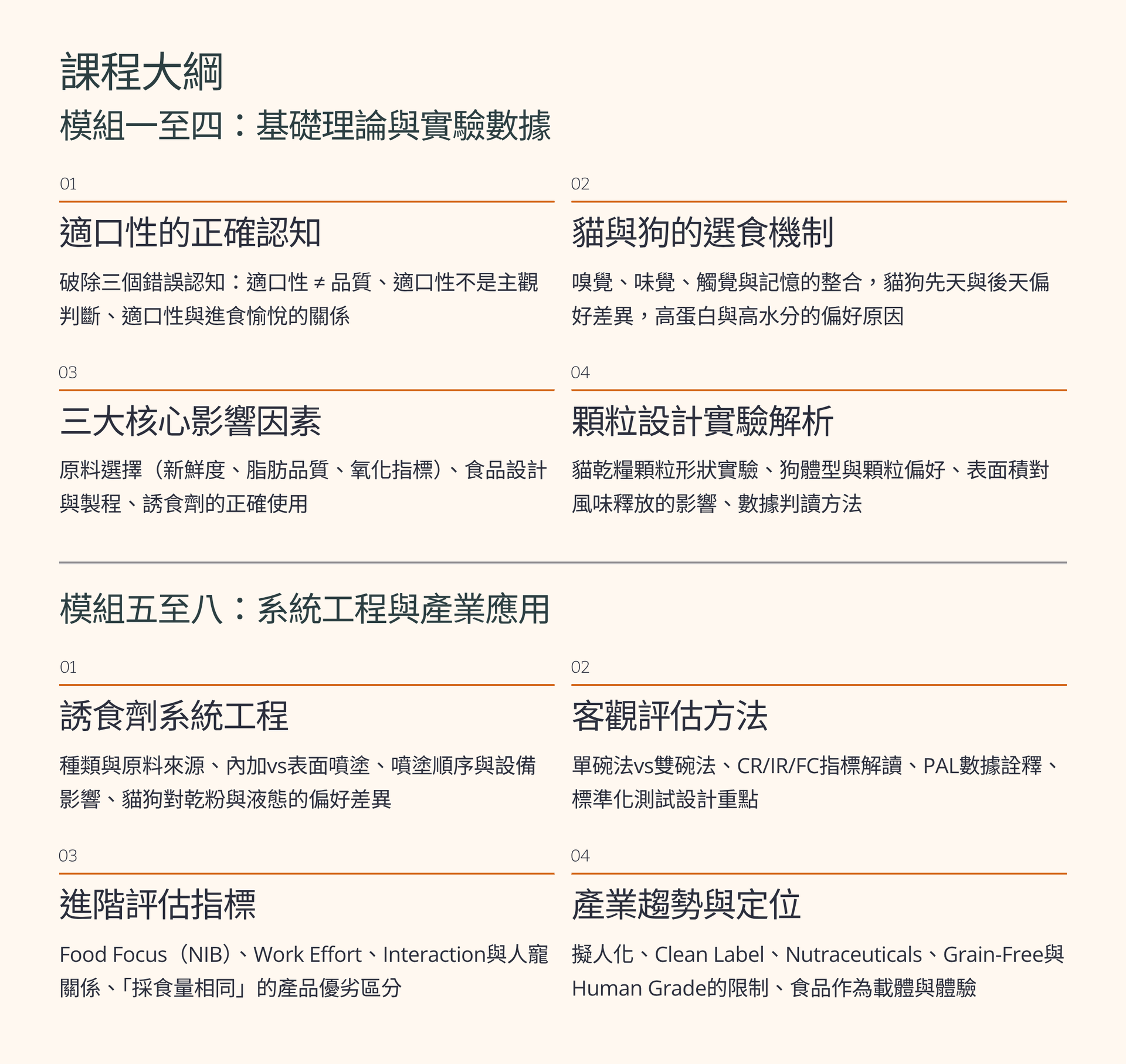
課程內容共 8 個單元•總時數約 1.4 小時
常見問題
付款及購買流程問題
退費問題
觀看問題
其他問題

本課程包含以下內容:
課程長度約 1.4 小時
8 個課程單元
共有 1 個可下載資源
掌握適口性科學,打造真正好吃的寵物食品
NT$2,100




















